Merhaba
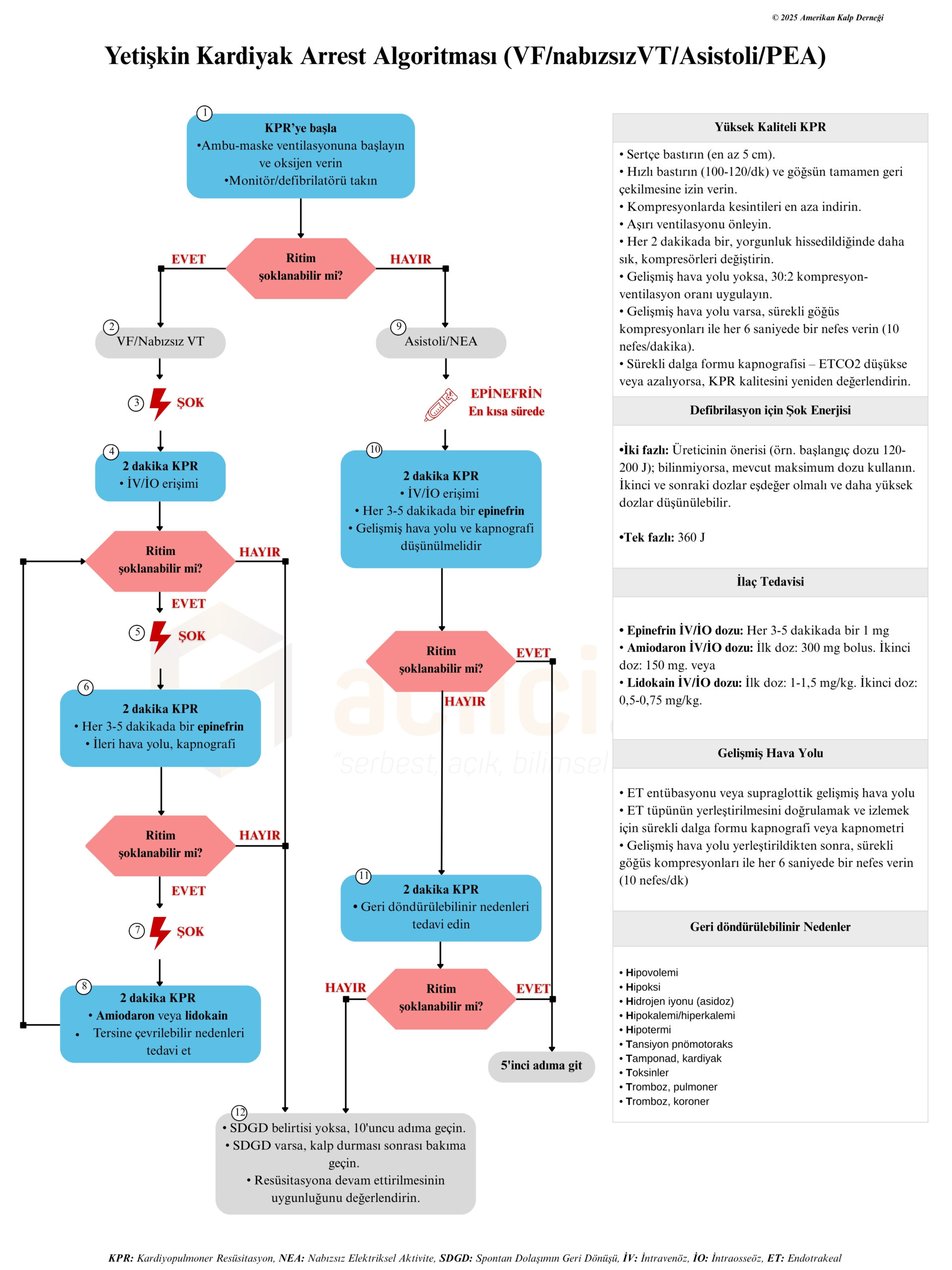
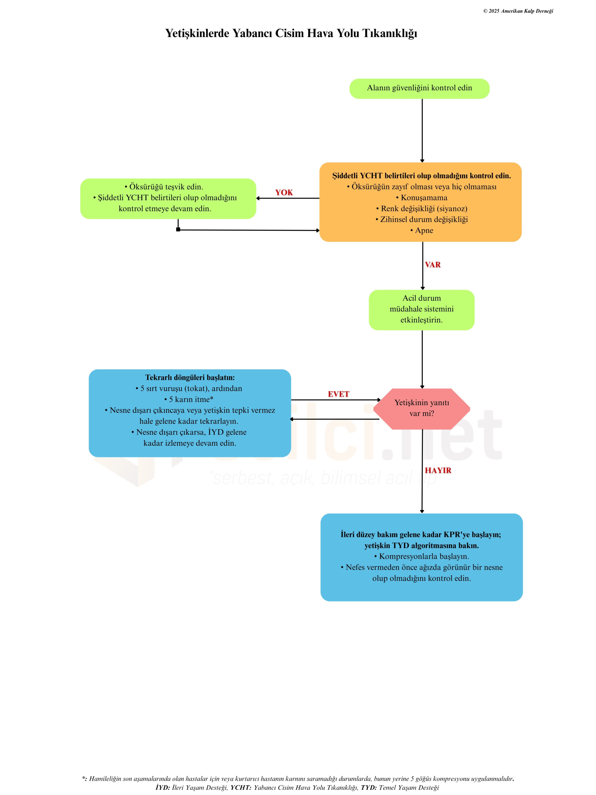
AHA 2025 kardiyopulmoner resüsitasyon kılavuzunda yer alan algoritmaların görsellerini Türkçe’leştirdik. Tüm kılavuzun özet tercümesi de yakında sizlerle beraber olacak. İlk bölüm olarak yetişkin hastalardaki algoritmaların görsellerini paylaşıyoruz.








5 Responses
Yusuf hocam
Merhaba
Döngüsel algoritma kısmındaki nabızlı vt ler düzeltilmemiş sanırım
Elinize sağlık
Hocam dikkatiniz için teşekkürler. Otomatik klavye azizliği ile oluşmuş hataydı, görseller düzeltildi.
Tesekkürler
Doktor bey merhaba
Elinize sağlık güzel bir özet olmuş
Ancak
Şoklanabilir ritm olarak nabızlı vt yazılmış
Nabızsız vt değiştimi
Değişen bir durummu var
Yoksa yanlış mı yazılmış
Bilgi verirseniz
Teşekkürler
Dikkatiniz için teşekkür ederiz. gerekli düzeltme yapıldı