Merhaba
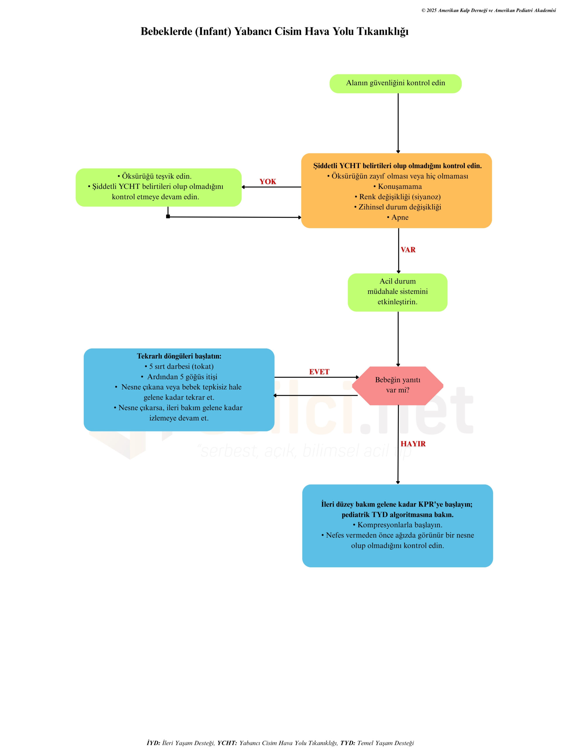
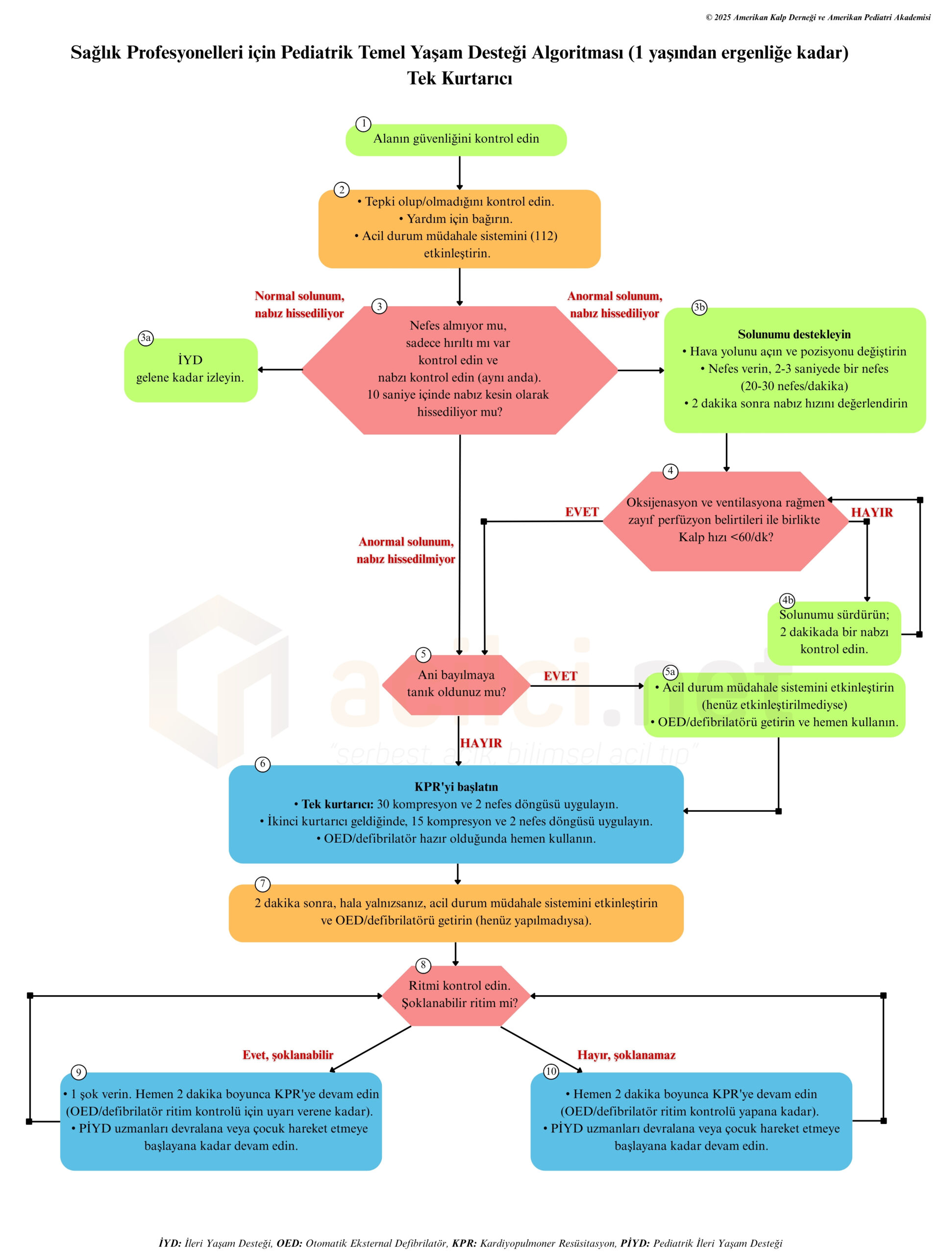
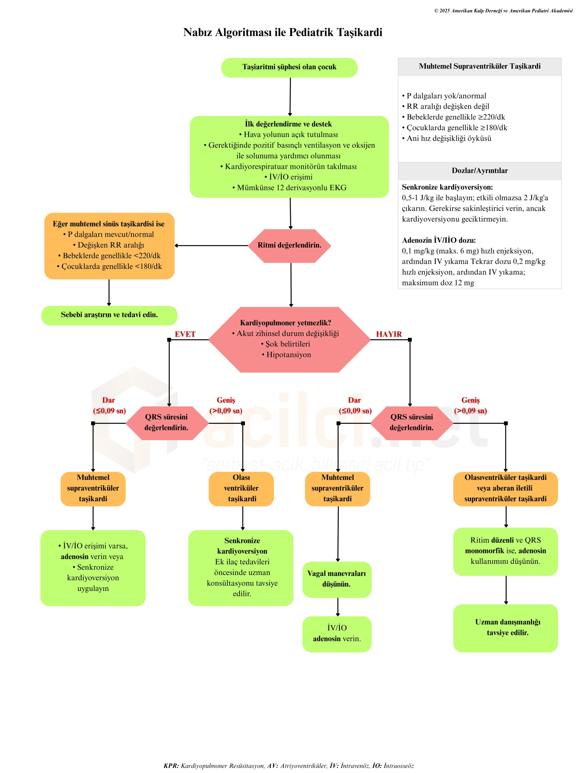
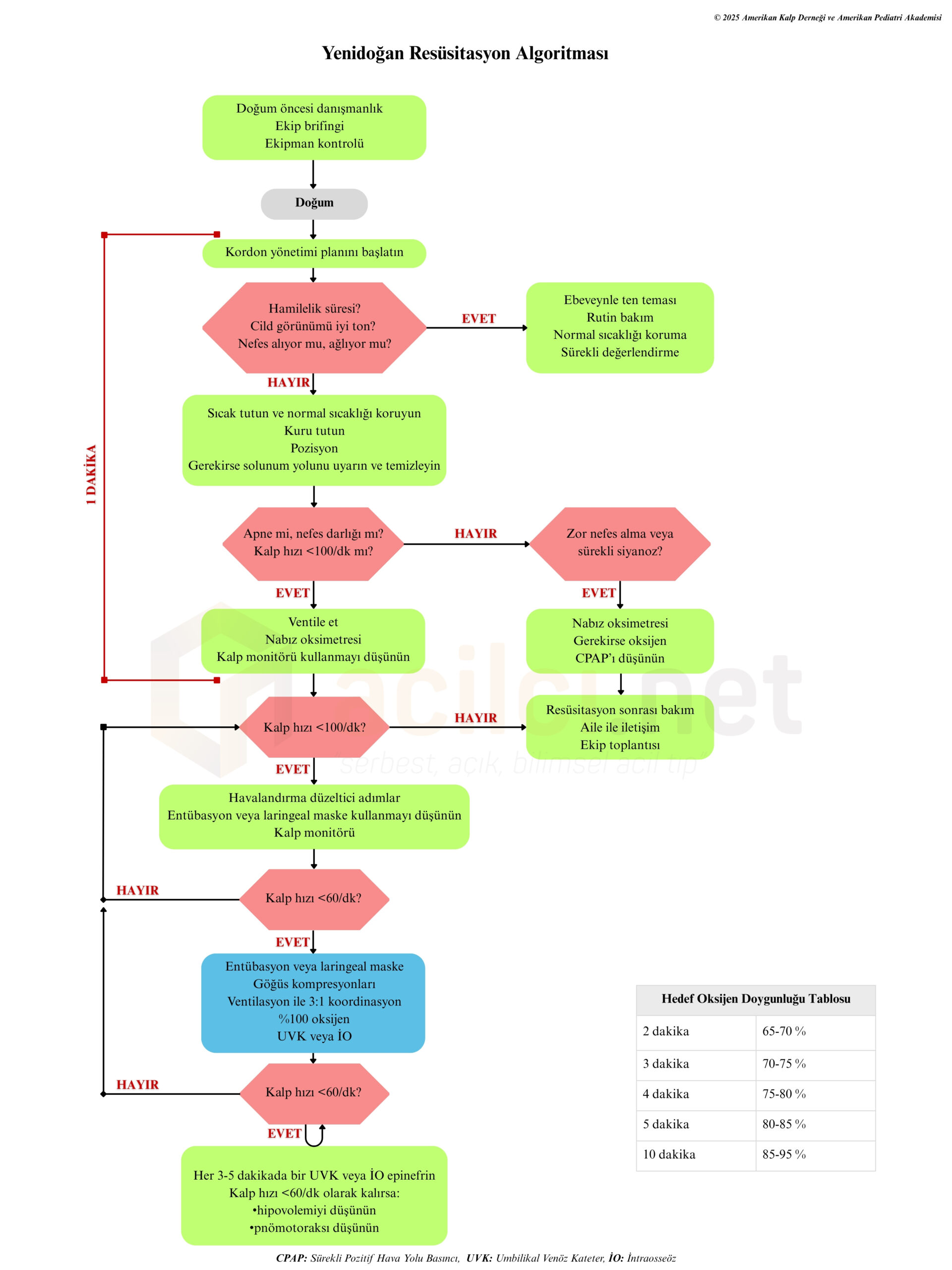
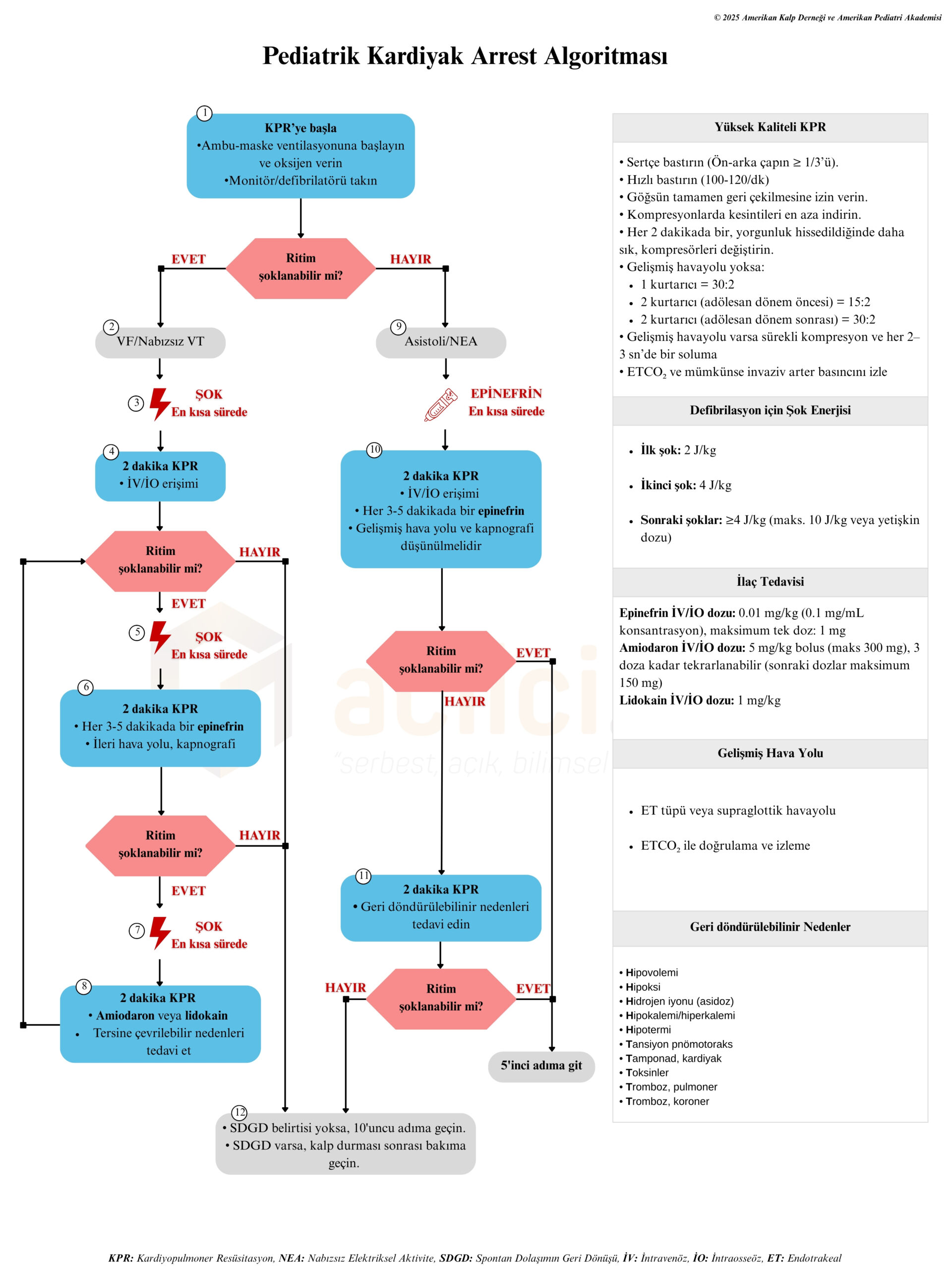
AHA 2025 kardiyopulmoner resüsitasyon kılavuzunda yer alan algoritmaların görsellerini Türkçe’leştirdik. Tüm kılavuzun özet tercümesi de yakında sizlerle beraber olacak. İkinci bölüm olarak pediatrik hastalardaki algoritmaların görsellerini paylaşıyoruz.








Bir Yanıt
Emeginize saglik hocam çok teşekkür ederiz