“2026 Akut İskemik İnme Hastalarının Erken Yönetimi Kılavuzu1”yla ilgili serimizin bu bölümünde akut iskemik inmede uygulanan endovasküler tedavi yöntemlerinden, kullanılan antiplatelet ile antikoagülan ilaçların yönetiminden bahsediyoruz.
İyi okumalar..
Kısaltmalar

Öneri Sınıfı ve Kanıt Düzeyleri


Endovasküler Trombektomi
İntravenöz Trombolitik Tedavi (IVT) ile Eş Zamanlı Endovasküler Tedavi (EVT)

- EVT öncesi IVT atlanmamalı; IVT kanama riskini artırmadan reperfüzyon başarısını yükseltir.
- İlacın klinik yanıtını gözlemlemek için EVT geciktirilmemelidir.
- Erken dönemde ilaç + anjiyo kombinasyonu, tek başına anjiyoya göre üstünlük sağlar.
- Anjiyonun faydası zaman geçtikçe azalır; her gecikme doğrudan daha yüksek engellilik oranıyla sonuçlanır.
- Geç dönemde (4,5-24 saat) ilaç kullanımının anjiyoya ek faydası olup olmadığı henüz net değildir. Farklı ilaçların (tenekteplaz gibi) anjiyo öncesi etkinliği üzerindeki araştırmalar devam etmektedir.
Erişkin Hastalarda Endovasküler Trombektomi


*80 yaş üzeri, kontrolsüz hipertansiyonu, böbrek yetmezliği, nörolojik değerlendirmeyi zorlaştıran komorbiditesi, inme başlangıcında nöbeti, belirgin damar tortuozitesi veya intrakraniyal darlık şüphesi ve kısa yaşam beklentisi (<3–6 ay) olan hastalarda sınırlıdır. BT hipodensite hacmi ≥26 mL olan olgularda EVT’den fonksiyonel fayda gösterilememiştir.
- Akut iskemik inmede büyük damar oklüzyonu olan hastalarda EVT’nin fonksiyonel sonuçları iyileştirdiği ve mortaliteyi azalttığı açıkça gösterilmiştir; bu nedenle uygun hastalarda EVT için güçlü öneriler bulunmaktadır.
- İskemik İnme “Çekirdeği” (Core): Geri dönüşümsüz hasarlı beyin dokusunu ifade eder. Güncel çalışmalar, BT/MR perfüzyon bozukluklarının her zaman tamamen ölü doku anlamına gelmediğini göstermektedir. Özellikle ilk 6 saatte, küçük çekirdekli (ASPECTS ≥6) ve öncesinde hafif engelliliği olan hastalarda trombektomi faydalı olabilir.
- Orta veya distal damar oklüzyonlarında EVT’nin genel olarak belirgin fayda sağlamadığı, ancak bazı alt gruplar için etkinliğinin henüz netleşmediği gösterilmektedir.
Posterior Dolaşım İskemisi

- Posterior dolaşım, özellikle baziler arter oklüzyonlarında, erken çalışmalar (BEST, BASICS) net bir üstünlük gösteremese de bu durum metodolojik sorunlara bağlanmıştır.
- Yeni çalışmalar (ATTENTION, BAOCHE), semptom başlangıcından 12–24 saat içinde başvuran akut baziler arter oklüzyonlu hastalarda EVT’nin en iyi medikal tedaviye üstün olduğunu göstermiştir.
- Bu çalışmaların Çin’de yapılmış olması, intrakraniyal aterosklerozun daha sık görülmesi nedeniyle sonuçların diğer popülasyonlara genellenmesinde dikkatli olunmasını gerektirir.
- Baziler arter inmesinde hangi endovasküler yöntemin veya cihazın en iyi sonucu verdiği henüz bilinmemektedir.
- Başvuru anında NIHSS skoru düşük (<10) olan baziler arter tıkanıklıklarında EVT’nin rolü netleştirilmelidir.
- PC-ASPECTS skoru <6 olan baziler arter oklüzyonlarında EVT etkinliğine dair kanıtlar yetersizdir.
Akut İskemik İnmede EVT Uygunluğuna Yönelik Algoritma

* Anterior dolaşım büyük damar oklüzyonu (LVO).
18 yaş üzeri grup için: Şekilde aksi belirtilmedikçe, NIHSS skoru ≥6 olan hastalar.
DVO: distal damar oklüzyonu; EVT: endovasküler trombektomi; IDD: karar vermek için yetersiz veri; LVO: büyük damar oklüzyonu; mRS: modifiye Rankin skoru; MVO: orta damar oklüzyonu; NIHSS: National Institutes of Health Stroke Scale.
Endovasküler Teknikler

*Stent retriever, akut iskemik inmede pıhtıyı mekanik olarak yakalayıp çıkarmaya yarayan geçici endovasküler cihazdır.
**TICI (Thrombolysis in Cerebral Infarction): TICI 2b: Damarın beslediği bölgenin yarısından fazlasına kan akışının sağlandığı durumdur. TICI 2c: Damarın neredeyse tamamen açıldığı, sadece çok küçük alanlarda akışın eksik kaldığı durumdur. TICI 3: Damarın %100 açıldığı ve kan akışının tamamen normale döndüğü durumdur.

Pediatrik Hastalarda EVT

- Akut iskemik inme, çocuklarda ciddi beyin hasarına yol açabilen ve uzun dönem etkileri olan önemli bir durumdur.
- Hiperakut pediatrik inme önerileri, son yıllarda yayımlanan çalışmalar ve uzman görüşlerine dayanmaktadır.
- Bu yaş grubunda randomize kontrollü çalışma verisi bulunmamakla birlikte, orta düzey kanıtlar, retrospektif çalışmalar ve meta-analizler erken müdahalenin değerlendirilmesi gerektiğini ve çocuklarda EVT’nin güvenli bir tedavi seçeneği olabileceğini desteklemektedir.
- Büyük damar tıkanmasına bağlı inme geçiren çocuklarda, tedavi edilmezse 3. ay ve uzun dönemde orta-ağır engellilik veya ölüm riski yüksektir.
- Save ChildS verilerine göre EVT, yalnızca medikal tedaviye kıyasla daha iyi fonksiyonel sonuçlar sağlayabilir; bu etki özellikle ≥6 yaş, ilk 6 saat içinde başvuran ve PedNIHSS ≥6 olan hastalarda daha belirgindir.
- 6 yaş altındaki çocuklarda damar çapının daha küçük olması nedeniyle sonuçlar daha sınırlı olabilir ve işlem daha yüksek deneyim gerektirir; 6 yaş ve üzerindeki çocuklarda damar yapısı erişkine daha yakındır.
- Yenidoğanlarda (<28 gün) yalnızca olgu sunumları vardır; hiperakut rekanalizasyon tedavilerinin etkinliği ve güvenliği hakkında sistematik kanıt bulunmamaktadır.
Antiplatelet Tedavi




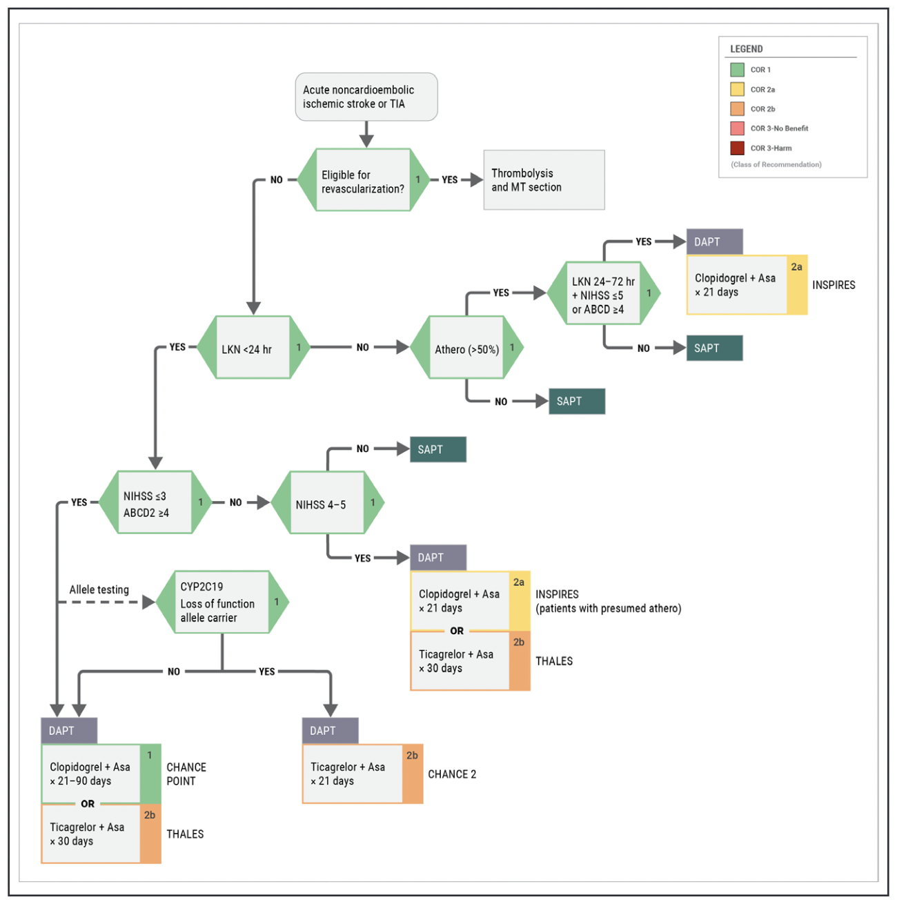
Minör Nonkardiyoembolik Akut İskemik İnme ve Geçici İskemik Atakta Dual Antiplatelet Tedavi Algoritması

Klinik çalışma verilerine dayalı olarak akut iskemik inmede dual antiplatelet tedavi yaklaşımı özet:
| Akut İskemik İnme DAPT Çalışmaları | Dahil Edilme Kriterleri | İlaç ve Tedavi Süresi | Son Normal Bilinen zaman | Tedavi Edilmesi Gereken Hasta Sayısı |
| CHANCE | Akut iskemik inme(NIHSS ≤3) yada TIA (ABCD ≥4) | Klopidogrel (300 mg yükleme dozu, ardından günde 75 mg) + aspirin (75 mg) 21 gün süreyle uygulanır, sonrasında klopidogrel ile devam edilir. | 24 h | 28 |
| POINT | Akut iskemik inme(NIHSS ≤3) yada TIA (ABCD ≥4) | Klopidogrel (600 mg yükleme dozu, ardından günde 75 mg) + aspirin (günde 50–325 mg) 90 gün süreyle uygulanır. | 12 h | 67 |
| THALES | Akut iskemik inme(NIHSS ≤5) yada TIA (ABCD ≥6) | Tikagrelor (180 mg yükleme dozu, ardından günde iki kez 90 mg) + aspirin (300–325 mg yükleme dozu, ardından günde 75–100 mg) 30 gün süreyle uygulanır. | 24 h | 91 |
| CHANCE | Akut iskemik inme(NIHSS ≤3) yada TIA (ABCD ≥4) ve CYP2C19 fonksiyon kaybı varyantı | Tikagrelor (180 mg yükleme dozu, ardından günde iki kez 90 mg) + aspirin (75–300 mg yükleme dozu, ardından günde 75 mg) 21 gün süreyle uygulanır, sonrasında tikagrelor ile devam edilir. | 24 h | 63 |
| INSPIRES | Akut iskemik inme(NIHSS ≤3) yada TIA (ABCD ≥4), aterosklerotik köken | Klopidogrel (300 mg yükleme dozu, ardından günde 75 mg) + aspirin (100–300 mg yükleme dozu, ardından günde 100 mg) 21 gün süreyle uygulanır, sonrasında klopidogrel ile devam edilir. | 72 h | 53 |
Antikoagülan Tedavi

- Antikoagülasyon akut iskemik inme tedavisinde kapsamlı şekilde incelenmiştir. Temel yaklaşım, antikoagülasyonun erken dönemde tekrarlayan inmeyi önleyebileceği, nörolojik kötüleşmeyi engelleyebileceği, trombüsün ilerlemesini azaltabileceği ve mikrosirkülasyonda yetersiz reperfüzyon olgusunu kısmen dengeleyebileceği varsayımına dayanmaktadır. Ancak genel olarak, bu teorik yararlar tıbbi literatürde doğrulanmamıştır.
Volüm Genişletme / Hemodilüsyon, Vazodilatörler ve Hemodinamik Destekleme

- İskemik beyinde serebral otoregülasyonun kaybı, hemodinamik destekleme (kan akışını artırma) için teorik bir avantaj doğurur. İskemik inme sırasında yapılacak böyle bir destekleme risk altındaki dokuyu koruyabilir ve kollateral dolaşımını destekleyebilir. Ancak hemodinamik destekleme yöntemleri randomize kontrollü çalışmalarda (RKÇ) klinik sonlanımların iyileştiğini kanıtlayamamıştır.
Nöroprotektif Ajanlar
Günümüzde, akut iskemik inme hastalarında, fonksiyonel sonlanımı iyileştirmek amacıyla, farmakolojik veya farmakolojik olmayan nöroprotektif tedavilerin kullanımı önerilmez (Öneri Sınıfı:3 Fayda yok, Kanıt Düzeyi:A).
İntrakraniyal Pıhtı Olmaksızın Acil Karotis Endarterektomisi, Karotis Anjiyoplastisi ve Stentleme
İntrakraniyal tıkanıklık olmaksızın, ileri derece karotis stenozu veya oklüzyonunun neden olduğu akut iskemik inme veya stabil olmayan nörolojik durumu (örneğin; ilerleyici inme) olan hastalarda; acil karotis endarterektomisi (ilk 48 saat içinde) fonksiyonel sonlanımları iyileştirmek açısından faydalı değildir. (Öneri Sınıfı:3 Fayda yok, Kanıt Düzeyi:B-NR)
Kaynak
- 1.Prabhakaran S, Gonzalez NR, Zachrison KS, et al. 2026 Guideline for the Early Management of Patients With Acute Ischemic Stroke: A Guideline From the American Heart Association/American Stroke Association. Stroke. Published online January 26, 2026. doi:10.1161/str.0000000000000513