Herkese merhaba. Geçtiğimiz aylarda yayımlanan 2026 American Heart Association Akut Pulmoner Emboli Kılavuzu1, yıllardır alıştığımız sınıflandırma sistemini kökten değiştiriyor. Artık hastaları “masif” ya da “submasif” olarak değil, A’dan E’ye uzanan beş basamaklı yeni bir risk sınıflamasıyla değerlendiriyoruz. Bu yazıda sizi Class/Level gibi detaylarla yormadan, konuyu klinikte gerçekten işimize yarayacak şekilde ele alacağız. Tanı ve risk sınıflandırması bölümünde ben, tedavi ve yönetim kısmında ise acilci.net’in müstakbel yazarlarından Elif bizlerle olacak.
Yeni kılavuz, erişkin akut pulmoner emboli hastalarında tanı ve yönetimi güncel bir yaklaşımla ele alıyor. Klinik değerlendirme, D-dimer kullanımı ve uygun görüntüleme yöntemlerinin doğru hastada doğru zamanda kullanılmasına vurgu yapıyor. Ayrıca klinik, hemodinamik, solunumsal bulgular ve biyobelirteçleri birleştiren yeni bir risk sınıflaması sunuyor.
Bunun yanında taburculuk, servise veya yoğun bakıma yatış kararı, uygun bakım alanının seçimi, multidisipliner yaklaşım ve ileri merkeze sevk gibi günlük pratiği doğrudan etkileyen konularda da önemli öneriler içeriyor. Antikoagülasyon, trombolitik tedavi ve girişimsel seçenekler de kanıta dayalı şekilde ele alınıyor.
Keyifli okumalar.
Tanı
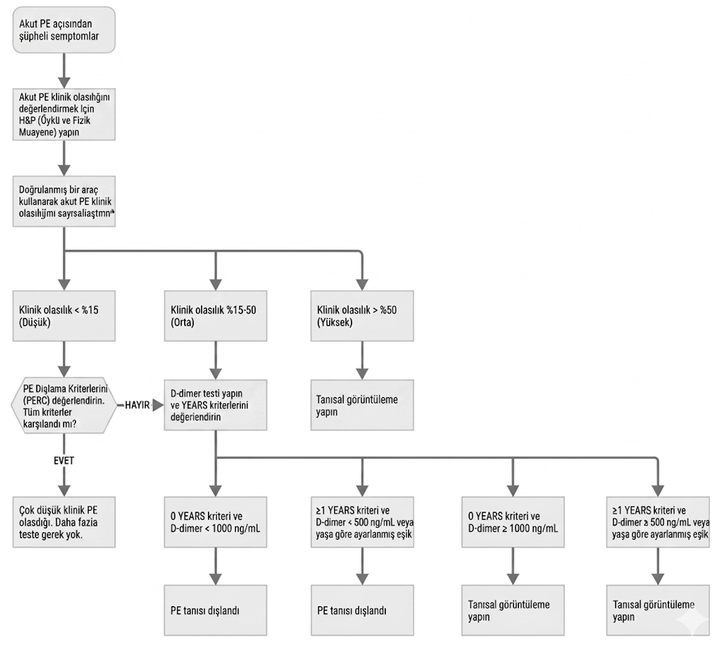
Akut pulmoner emboli (PE) tanısı; yalnızca tek bir bulguya dayanmaz. Venöz tromboemboli (VTE) risk faktörlerinin dikkatli değerlendirilmesi ile birlikte, klinik, laboratuvar ve görüntüleme bulgularının birlikte yorumlanmasını gerektirir.
En sık karşılaşılan semptomlar dispne ve plöritik göğüs ağrısıdır. Hemoptizi, senkop ve şok ise daha nadir görülür. Fizik muayenede taşikardi, hipotansiyon, taşipne ve hipoksemi gibi bulgular saptanabilir; ancak bu bulguların özgül olmaması nedeniyle tanı çoğu zaman düşündüğümüz kadar kolay değildir. Nitekim, PE şüphesiyle değerlendirilen hastaların %10’undan azında tanı doğrulanır.
Bu noktada klinik karar araçları devreye girer. Wells, Revize Cenevre ve PERC gibi skorlar, hastanın ön test olasılığını belirleyerek tanısal süreci yönlendirir. Bu skorların D-dimer ile birlikte kullanılması, hangi hastada görüntüleme yapılması gerektiğini belirlemede kritik rol oynar ve gereksiz tetkiklerin önüne geçer.
Düşük veya orta klinik olasılığa sahip ve yaşa uyarlanmış ya da algoritma temelli (YEARS) D-dimer eşiklerinin altında kalan hastalarda, PE güvenle dışlanabilir. Ancak unutulmamalıdır ki; hastalık prevalansının yüksek olduğu ortamlarda bu stratejiler tanı atlanmasına yol açabilir.
Gebe hastalarda ise D-dimer temelli yaklaşımların, uygun algoritmalarla kullanıldığında güvenli ve etkin olduğu gösterilmiştir.
Tanı testleri
Akut PE düşündüren semptom ve bulgularla başvuran hastalarda, valide edilmiş klinik risk skorlarına göre yüksek olasılıklı (> %50) kabul edilen ya da D-dimer düzeyi yüksek bulunan olgularda, tanıyı doğrulamak veya dışlamak amacıyla görüntüleme önerilmektedir.
PE şüphesiyle görüntüleme yapılan hastalarda, pozitif BT pulmoner anjiyografi (PBTA) ya da yüksek olasılıklı ventilasyon/perfüzyon (V/Q) sintigrafisi varlığı tanıyı koydurucudur. Klinik pratikte ise görüntüleme modalitesi seçilirken çoğu durumda ilk tercih PBTA olmaktadır.
Gebe hastalarda ise yaklaşım daha seçicidir. PE şüphesi olan ve YEARS kriterleri uygulanan, ayrıca akciğer grafisi normal olan olgularda, düşük doz PBTA’nın düşük doz perfüzyon sintigrafisine tercih edilebileceği belirtilmektedir.
PE şüphesi bulunan ve PBTA sonucu negatif ya da V/Q SPECT sonucu normal olan hastalarda, venöz dupleks ultrasonografinin tanısal katkısının sınırlı olduğu vurgulanmaktadır.
Benzer şekilde, akut PE şüphesi olan hastalarda tanıyı doğrulamak veya dışlamak amacıyla ekokardiyografi rutin olarak önerilmemektedir. Ekokardiyografi daha çok risk sınıflaması ve hemodinamik değerlendirme için değer taşır.
Tanı doğrulanan ve PBTA çekilen hastalarda, prognoz ve risk stratifikasyonu amacıyla sağ ventrikül/sol ventrikül (RV/LV) oranının sayısal olarak raporlanması önerilmektedir.
Transtorasik ekokardiyografi uygulanan hastalarda ise RV disfonksiyonu; RV/LV oranı, RV diyastol sonu çapı, TAPSE, tahmini RV sistolik basıncı, McConnell bulgusu, triküspit sistolik hız, paradoksal septal hareket ve VCI kollapsı gibi parametreler üzerinden değerlendirilmelidir.
Şüpheli Pulmoner Emboli Hastalarının Klinik Değerlendirmesi

EKO’ da RV disfonksiyon değerlendirilmesinde optimal yöntemler

Risk Sınıflandırması
Evet, kılavuzdaki en büyük değişikliklerden birinin risk sınıflandırmasında olduğundan bahsetmiştik. Artık yıllardır alıştığımız “masif / submasif” ya da daha sonra eklenen “düşük / orta / yüksek risk” yaklaşımı geride bırakılıyor; bunun yerine A–E temelli yeni bir sınıflama sistemi var. Zaten biliyoruz ki pulmoner emboli, tamamen asemptomatik bir hastadan kardiyojenik şok ve arrest tablosuna kadar uzanan geniş bir klinik spektruma sahip. Bu nedenle hızlı ve doğru risk stratifikasyonu, hem prognozu öngörmek hem de tedavi kararını belirlemek açısından kritik öneme sahip.
Daha önce kullanılan sistemler:
- 2011 American Heart Association → düşük / submasif / masif
- 2019 European Society of Cardiology → düşük / orta-düşük / orta-yüksek / yüksek risk
Neden değişti? Çünkü:
- Aynı risk grubundaki hastaların klinik seyri ciddi şekilde farklı olabiliyordu
- Risk yalnızca hemodinamik durumla açıklanamıyordu
- Özellikle kardiyopulmoner rezervi düşük “kırılgan” hastalar gözden kaçabiliyordu
Yeni kılavuzla birlikte:
- Klinik + laboratuvar + görüntüleme bulguları birlikte değerlendiriliyor.
- Hastalar A–E temel kategorileri ve ek olarak alt sınıflar (1–3) ile tanımlanıyor.
- Sınıflama, en ağır klinik bulgu üzerinden yapılıyor.
- Bu sistemin bir diğer farkı da statik olmaması. Hastanın klinik durumu değiştikçe risk kategorisi de yeniden sınıflandırılabiliyor
Yeni bir ek kavram: “R” (respiratuvar)
2026 kılavuzunun dikkat çeken yeniliklerinden biri de solunumsal yükün ayrı değerlendirilmesi. Hastanın temel kategorisi ne olursa olsun, belirgin respiratuvar distres varsa sınıflamaya R eki ekleniyor. Oksijen ihtiyacı(nasal, maske, NIMV), saturasyon durumu, solunum sayısı gibi parametrelere göre R eki şekilleniyor.
🟢 Kategori A : Asemptomatik PE
Genellikle tesadüfen saptanan hastaları kapsar. Çoğu zaman başka bir nedenle yapılan görüntüleme sırasında tanı konur.
🟡 Kategori B : Semptomatik, düşük riskli hastalar
Bu grup, valide risk skorlarına göre (PESI, sPESI, Hestia) düşük riskli kabul edilen hastaları içerir. Anatomik olarak iki alt gruba ayrılır:
- B1: Subsegmental PE
- B2: Segmental veya daha proksimal PE
Bu ayrım özellikle yatış veya ayaktan takip ve antikoagülasyon stratejisi açısından önemlidir.
🟠 Kategori C :Semptomatik + artmış advers olay riski
Bu hastalarda risk belirleyici olan temel unsurlar:
- Sağ ventrikül (RV) disfonksiyonu
- Biyobelirteçler (troponin, BNP)
Ekokardiyografi veya BT ile RV disfonksiyonu, kötü prognoz riskini belirlemede kullanılabilir.Bu yöntemler, klinik olarak yüksek riskli ama hemodinamik olarak stabil hastalarda önerilir.
Trombus yükü: BT anjiyografi ile trombüs yükünü ölçmek mümkün olsa da: Kısa dönem risk sınıflamasında rutin olarak önerilmez.Çünkü trombüs yükü tek başına: Reperfüzyon tedavisi gerekliliğini belirlemede yeterli değildir. Ancak ileri tedavi seçilecek hastalarda teknik uygunluk ve tedavi planlamasında yardımcı olabilir.
Hipotansiyon veya belirgin şok tablosu olmayan, ancak klinik olarak yüksek risk düşünülen hastalarda en az bir kardiyak biyobelirteç değerlendirilmelidir:
- Troponin
- BNP / NT-proBNP
🔴 Kategori D :Pre-şok fazı
Kardiyopulmoner yetmezlik gelişmeden önceki kritik eşik hastalarıdır.Bu grup, klinik olarak “kötüleşme eşiğinde” hastaları temsil eder.
- D1: Geçici veya sıvıya yanıt veren hipotansiyon
- D2: Organ perfüzyon bozukluğunun eşlik ettiği durumlar
Normotansif şok
Akut PE’de bazı hastalarda kan basıncı normal olmasına rağmen doku hipoperfüzyonu gelişebilir. Bu durum normotansif şok olarak tanımlanır ve klinik kötüleşme açısından önem taşır.
Hipoperfüzyon göstergeleri arasında:
- Yüksek laktat
- Akut böbrek hasarı / oligüri
- Düşük kardiyak indeks
Özellikle laktat yüksekliği, normotansif hastalarda gizli hipoperfüzyonu göstermede değerlidir.Erken komplikasyon riskinde artış ve daha yüksek mortalite ile ilişkilidir.
Bu bulguların varlığı, tek başına hipotansiyona kıyasla daha yüksek hastane içi mortalite ile ilişkilidir. Buna karşılık MAP >80 mmHg olan hastalarda prognoz daha iyi görünmektedir.
Ayrıca laktat, kardiyak biyobelirteçlere ek prognostik bilgi sağlar ve ileri tedavi seçenekleri (örneğin reperfüzyon) açısından karar sürecine katkıda bulunabilir.
⚫ Kategori E : Kardiyopulmoner yetmezlik
En ağır grup burasıdır.
- E1: Persistan hipotansiyon ile seyreden kardiyojenik şok
- E2: Refrakter kardiyojenik şok veya kardiyak arrest
Bu hastalar en yüksek mortalite riskine sahiptir ve ileri yaşam desteği + yoğun bakım yönetimi gerektirir.

Kaynaklar
- 1.Creager MA, Barnes GD, et al. 2026 AHA/ACC/ACCP/ACEP/CHEST/SCAI/SHM/SIR/SVM/SVN Guideline for the Evaluation and Management of Acute Pulmonary Embolism in Adults: A Report of the American College of Cardiology/American Heart Association Joint Committee on Clinical Practice Guidelines. Circulation. Published online March 24, 2026. doi:10.1161/cir.0000000000001415
