2025 Amerikan Kalp Derneği Kardiyopulmoner Resüsitasyon ve Acil Kardiyovasküler Bakım Kılavuzu, resusitasyon üzerine en güncel bilgileri derleyerek acil durumlarda nasıl daha etkili müdahale edilebileceğini anlatan kapsamlı bir çerçeve sunmaktadır. Bu kılavuz, temel ve ileri yaşam desteğinden arrest sonrası bakıma kadar tüm süreci daha anlaşılır, uygulanabilir ve güncel kanıtlara dayalı hale getirmeyi amaçlar. Yeni araştırmalar ve eğitim yaklaşımlarının harmanlandığı bu yazıda, hem yetişkin hem de pediatrik hastalar için daha net ve pratik öneriler bulunmaktadır. Klinik ekiplerin, eğitmenlerin ve halktan kurtarıcıların daha iyi sonuçlara ulaşmasını destekleyen bu yazı, resüsitasyonun her adımında kaliteyi arttırmayı hedeflemektedir. Güncel kılavuzu özet haline anlamaya çalışacağımız bu yazı serisinde kılavuzda öne çıkan noktalar üzerinde durularak bilgilerimizi güncellemeye çalışacağız. Bu yazımızda ‘’Bölüm 5: Yenidoğan Resusitasyonu’’ başlığını aktaracağız. Keyifli okumalar dilerim.
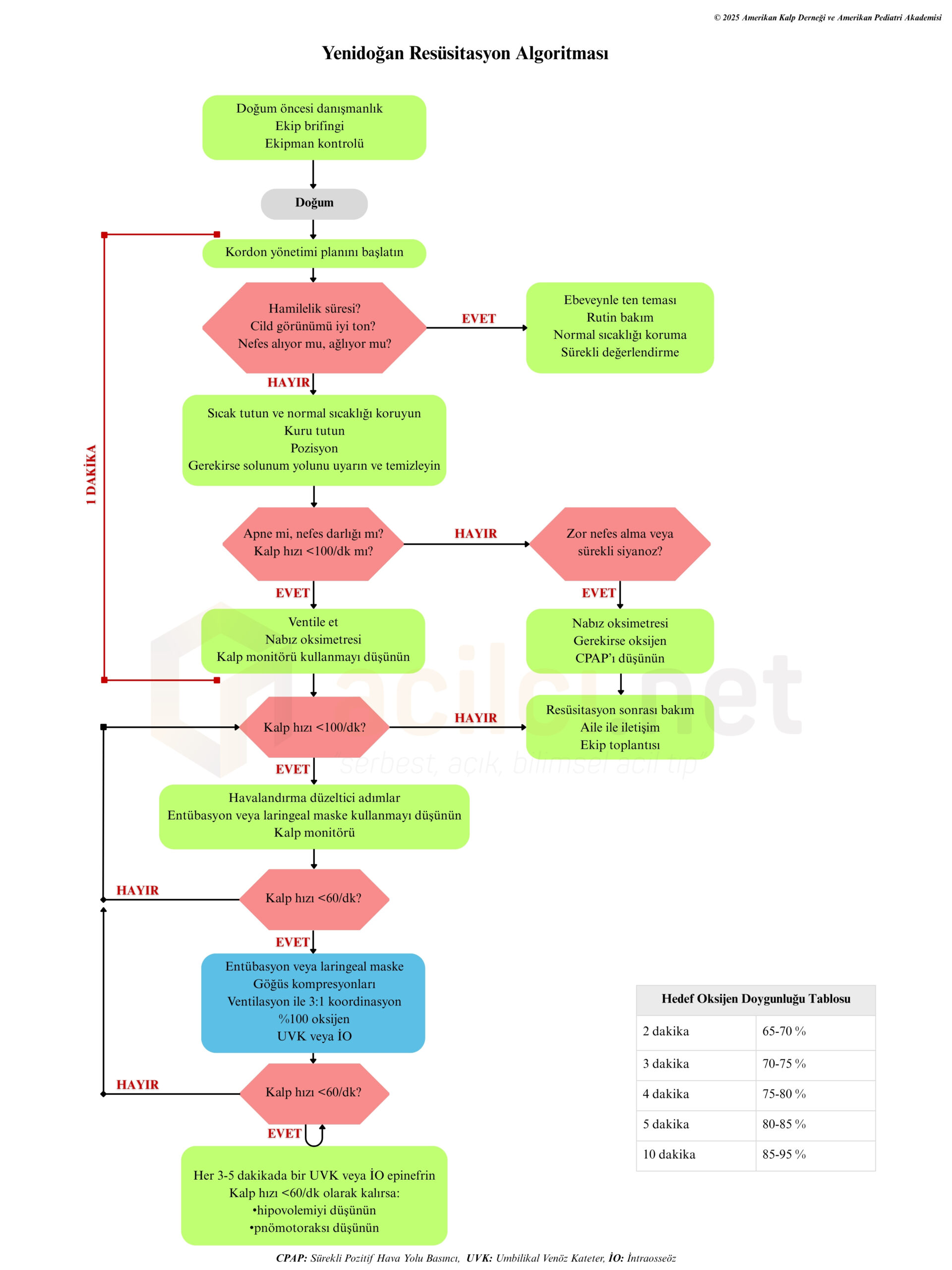
Bu bölüm, doğumda veya doğum sonrası dönemde solunumu yetersiz ya da kalp atımı zayıf olan yenidoğanlara uygulanacak resusitasyon ve temel ilkelerini tanımlar. Amaç, oksijenlenme ve dolaşımın yeniden sağlanması, beyin ve organ hasarının önlenmesi ve postresüsitasyon bakımının optimize edilmesidir. Kılavuz, doğum odasındaki ilk değerlendirmeden ilaç, ventilasyon, göğüs kompresyonu ve postresüsitasyon bakımına kadar kanıta dayalı öneriler sunar1.

Eve Götürülecek 10 Mesaj
- Yenidoğanların çoğu resüsitasyona ihtiyaç duymaz.
- Hazırlık her şeydir. Ekip, ekipman ve görev dağılımı doğum öncesi tamamlanmalıdır.
- Vücut ısısını koruyun. Hedef sıcaklık 36,5–37,5 °C’dir.
- Yenidoğanı kurulayın, uyarın, gerekirse pozisyon verin. Bu basamaklar ilk 30 saniyede yapılmalıdır.
- Solunum yoksa veya yetersizse pozitif basınçlı ventilasyon (PPV) başlatın.
- Kalp atımı < 60/dk kalırsa, ventilasyonu düzeltin ve gerekirse göğüs kompresyonlarına geçin.
- Adrenalin sadece ventilasyon ve kompresyon etkili değilse uygulanmalıdır.
- Oksijen, saturasyon hedeflerine göre titrasyonla verilmelidir.
- Resusitasyon sonrası bakım önemlidir: normotermi, normoglisemi, ventilasyon ve perfüzyon dengesi sağlanmalıdır.
- Ekip eğitimi ve performans değerlendirmesi sürekli olmalıdır.
Öngörü ve Hazırlık
Çoğu yenidoğan resüsitasyona ihtiyaç duymaz; ancak hazırlık, gerekli olduğunda hızlı ve etkili müdahale için kritik önemdedir. Doğum öncesi risk faktörlerinin değerlendirilmesi, görev paylaşımı, ekipman kontrolü ve sıcak ortamın sağlanması her doğum için standart yaklaşım olmalıdır. Yenidoğan resüsitasyonu ekibi, doğumdan önce görev dağılımını yapmalı, gerekli araçların (ventilasyon cihazı, ısıtıcı, aspiratör vb.) hazır olduğunu doğrulamalıdır.
Önerilenler
- Riskli doğumlarda resüsitasyon gereksinimi öngörülmeli ve ekip önceden hazırlanmalıdır.
- Her doğumda resüsitasyon yapabilecek eğitimli en az bir kişi bulunmalıdır.
- Görev dağılımı ve ekipman kontrolü doğum öncesi yapılmalıdır.
Önerilmeyenler
- Hazırlıksız veya görev paylaşımı yapılmadan doğuma girmek.
| Uygulama | Öneri Durumu | Kanıt Düzeyi |
| Ekipman ve ekip hazırlığı | Önerilir | C-EO |
| Riskli doğumda ön hazırlık | Önerilir | C-EO |
| Hazırlıksız doğum ortamı | Önerilmez | C-EO |
Umblikal Kord Yönetimi
Doğumdan sonra kordonun geç klemplenmesi, dolaşım ve demir depoları açısından faydalıdır. Term ve preterm bebeklerde en az 60 saniye bekledikten sonra kordonun klemplenmesi önerilir. Kordonun “milking” (sağma) yöntemiyle hızla boşaltılması önerilmez, çünkü bu durum hemodinamik dalgalanmalara yol açabilir. Ciddi resüsitasyon gereken olgularda gecikme yapılmadan klempleme gerekebilir.
Önerilenler
- Term ve preterm bebeklerde kordon klemplenmesi doğumdan en az 60 saniye sonra yapılmalıdır.
- Klemplemeden önce bebeğin vücut seviyesi anne düzeyinde tutulmalıdır.
Önerilmeyenler
- Rutin kordon “milking” (sağma).
- Resüsitasyon gereken bebekte klempleme geciktirilmemelidir.
| Uygulama | Öneri Durumu | Kanıt Düzeyi |
| Kordonun ≥60 sn sonra klemplenmesi | Önerilir | B-R |
| Kordon milking (sütürasyon) | Önerilmez | C-LD |
| Şiddetli asfiksi varlığında klemplemeyi geciktirme | Önerilmez | C-EO |
İlk Basamaklar
Doğumdan sonraki ilk 30 saniye kritik önemdedir: kurut, pozisyon ver, uyar ve solunumu değerlendir. Bebek doğar doğmaz kurulanmalı, sıcak tutulmalı, gerekirse hava yolu açık olacak şekilde pozisyon verilmelidir. Solunum, tonus ve kalp atım hızı hızla değerlendirilmelidir. Bu basamaklar 30 saniye içinde tamamlanmalıdır.
Önerilenler
- Yenidoğan doğar doğmaz kurulanmalı, gerekirse stimüle edilmelidir.
- Baş ve boyun “sniffing” pozisyonunda tutulmalıdır.
- İlk değerlendirmede solunum, tonus ve kalp atımı kontrol edilmelidir.
Önerilmeyenler
- Aşırı uyarı veya sarsma ile stimülasyon.
| Uygulama | Öneri Durumu | Kanıt Düzeyi |
| İlk 30 sn’de kurutma, pozisyon, uyarı | Önerilir | C-EO |
| Aşırı stimülasyon | Önerilmez | C-EO |
Isı Yönetimi
Doğum sonrası ısı kontrolü, mortalite ve morbiditeyi azaltır. Vücut sıcaklığının 36.5–37.5°C aralığında tutulması kritik öneme sahiptir. Term bebeklerde kurutma ve sıcak çevre yeterlidir; preterm bebeklerde polietilen örtü, ısıtılmış nemli gaz ve radyan ısıtıcı kullanılmalıdır. Hipotermi kötü prognozla ilişkilidir.
Önerilenler
- Term bebeklerde: kurutma, şapka ve sıcak havlu kullanılmalı.
- Preterm bebeklerde: polietilen örtü, radyan ısıtıcı ve ısıtılmış nemli gaz önerilir.
- İlk saatte vücut sıcaklığı ölçülmeli.
Önerilmeyenler
- Aşırı ısı artışı (hipertermi).
- Hipotermiye izin verilmesi.
| Uygulama | Öneri Durumu | Kanıt Düzeyi |
| 36.5–37.5°C hedefi | Önerilir | B-NR |
| Pretermde polietilen örtü ve radyan ısıtıcı | Önerilir | A |
| Hipertermi veya hipotermi | Önerilmez | B-NR |
Hava Yolu ve Solunum
Hava yolu açıklığı ve etkili ventilasyon, resüsitasyonun en önemli adımıdır. Solunumu olmayan veya yetersiz bebeklerde pozitif basınçlı ventilasyon (PPV) başlanmalıdır. Hava yolu açık olacak şekilde pozisyon verilmeli, sekresyon yalnızca obstrüksiyon varsa temizlenmelidir. Mekonyumlu bebeklerde rutin aspirasyon önerilmez.
Önerilenler
- Sniffing pozisyonu sağlanmalı.
- Sekresyon sadece tıkanıklık varsa temizlenmeli.
- Solunum yoksa veya KAH <100/dk ise PPV başlanmalı.
Önerilmeyenler
- Mekonyumda rutin trakeal aspirasyon.
- Rutin sekresyon aspirasyonu.
| Uygulama | Öneri Durumu | Kanıt Düzeyi |
| PPV başlanması (KAH <100/dk) | Önerilir | A |
| Rutin aspirasyon | Önerilmez | B-R |
| Mekonyumda trakeal aspirasyon | Önerilmez | A |
Oksijen Kullanımı
Oksijen, doygunluk hedeflerine göre titrasyonla verilmelidir; %100 O₂ zararlıdır. Term bebeklerde resüsitasyona oda havası (%21 O₂) ile başlanmalıdır. Preterm bebeklerde %21–30 aralığı önerilir. Oksijen pulse oksimetre ile takip edilerek saturasyon hedeflerine göre artırılmalı veya azaltılmalıdır.
Önerilenler
- Term bebeklerde %21 O₂ ile başlanmalı.
- Preterm bebeklerde %21–30 O₂ tercih edilmeli.
- SpO₂ hedeflerine göre titrasyon yapılmalı.
Önerilmeyenler
- Rutin %100 O₂ kullanımı.
| Uygulama | Öneri Durumu | Kanıt Düzeyi |
| Termde %21 O₂, pretermde %21–30 O₂ | Önerilir | A |
| Oksijen titrasyonu SpO₂’ye göre | Önerilir | B-R |
| Rutin %100 O₂ | Önerilmez | A |
Göğüs Kompresyonları
Göğüs kompresyonları, kalp atımı <60/dk olan bebeklerde ventilasyona rağmen kalp atımı düzelmiyorsa başlatılmalıdır. Kompresyonlar, dolaşımı desteklemek için yeterli derinlikte ve uygun hızda uygulanmalıdır. İki baş parmak tekniği tercih edilmelidir. Oran 3:1 (90 kompresyon, 30 ventilasyon) olmalı; kalp atımı ≥60/dk olduğunda kompresyonlar durdurulmalıdır.
Önerilenler
- Kalp atımı <60/dk ise kompresyon başlatılmalıdır.
- İki baş parmakla göğsü saran teknik tercih edilmelidir.
- 3:1 oranında kompresyon–ventilasyon uygulanmalıdır.
Önerilmeyenler
- Kompresyon oranının 3:1 dışına çıkılması.
- Göğüs tam geri dönmeden yapılan sığ kompresyonlar.
| Uygulama | Öneri Durumu | Kanıt Düzeyi |
| 3:1 oranında kompresyon | Önerilir | B-R |
| İki baş parmak tekniği | Önerilir | A |
| Yetersiz derinlikte kompresyon | Önerilmez | C-EO |
Damar Yolu ve Adrenalin
Etkili ventilasyon ve kompresyona rağmen kalp atımı <60/dk ise adrenalin uygulanmalıdır. İntravenöz yol tercih edilmelidir; gerekirse intraosseöz yol kullanılabilir. Trakeal adrenalin önerilmez çünkü yeterli dolaşım sağlanmaz. Doz 0.01–0.03 mg/kg (1:10.000 çözeltiden) IV yolla uygulanmalıdır.
Önerilenler
- Adrenalin sadece ventilasyon ve kompresyona yanıtsız olgularda verilmelidir.
- UVC tercih edilmeli, IO alternatif olabilir.
- Doz 0.01–0.03 mg/kg (1:10.000) IV uygulanmalıdır.
Önerilmeyenler
- Trakeal adrenalin uygulaması.
- Yüksek doz (>0.03 mg/kg) kullanımı.
| Uygulama | Öneri Durumu | Kanıt Düzeyi |
| Adrenalin IV 0.01–0.03 mg/kg | Önerilir | A |
| Trakeal adrenalin | Önerilmez | B-R |
| Yüksek doz adrenalin | Önerilmez | A |
Sıvı Replasmanı
Sıvı replasmanı yalnızca hipovolemi veya kan kaybı düşünülüyorsa uygulanmalıdır. Yenidoğanda volüm eksikliği nadirdir, ancak ciddi kan kaybı veya şok şüphesi varsa sıvı verilebilir. İlk tercih izotonik kristalloid (0.9% NaCl veya Ringer Laktat) olmalıdır. Başlangıç dozu 10 mL/kg’dır, 5–10 dakikada verilmelidir.
Önerilenler
- Şok veya kan kaybı şüphesi varsa kristalloid 10 mL/kg verilir.
- Gerekirse ikinci doz dikkatle uygulanabilir.
Önerilmeyenler
- Rutin sıvı uygulaması (endikasyonsuz).
- Hipotonik veya dekstrozlu sıvılar.
| Uygulama | Öneri Durumu | Kanıt Düzeyi |
| Kristalloid 10 mL/kg | Önerilir | B-R |
| Hipotonik/dekstrozlu sıvılar | Önerilmez | C-EO |
| Rutin sıvı uygulaması | Önerilmez | B-R |
Resusitasyon Sonrası Bakım
Resüsitasyon sonrası hedef, normotermi, normokapni, normoglisemi ve yeterli perfüzyonun sağlanmasıdır. Resüsitasyon tamamlandıktan sonra yenidoğan normotermi (36.5–37.5°C), normokapni (PaCO₂ 35–45 mmHg) ve normoglisemi hedefleriyle izlenmelidir. Oksijen titrasyonu saturasyon hedeflerine göre yapılmalı, hipoksi ve hiperoksi önlenmelidir. Ensefalopati şüphesi olan olgularda EEG/aEEG ve nörolojik değerlendirme yapılmalıdır.
Önerilenler
- Normotermi korunmalı.
- Oksijen hedefe göre titrasyon yapılmalı.
- Glukoz ve CO₂ düzeyleri normal aralıkta tutulmalı.
- Ensefalopati şüphesi varsa EEG/aEEG ile izlenmeli.
Önerilmeyenler
- Rutin %100 O₂ ile devam etmek.
- Rutin bikarbonat veya vazopresör kullanımı.
| Uygulama | Öneri Durumu | Kanıt Düzeyi |
| Normotermi (36.5–37.5°C) | Önerilir | B-NR |
| SpO₂’ye göre oksijen titrasyonu | Önerilir | A |
| Hiperoksi veya bikarbonat kullanımı | Önerilmez | C-EO |

Resusitasyonun Sonlandırılması
Etkili ventilasyon ve kompresyona rağmen kalp atımı yoksa, bireyselleştirilmiş biçimde sonlandırma düşünülmelidir. Kalp atımı olmadan ≥20 dakika süren etkili resüsitasyona yanıtsız olgularda, prognoz çok kötüdür. Karar; gebelik haftası, ekip deneyimi, bakım koşulları ve ebeveyn görüşü dikkate alınarak verilmelidir. Karardan sonra yapılandırılmış debriefing yapılmalıdır.
Önerilenler
- 20 dakika etkisiz resüsitasyonda sonlandırma değerlendirilmeli.
- Karar bireyselleştirilmeli; ekip ve aile bilgilendirilmelidir.
- Debriefing yapılmalıdır.
Önerilmeyenler
- Ekip bilgilendirilmeden ani sonlandırma.
- Hatalı uygulama kontrolü yapılmadan durdurma.
| Uygulama | Öneri Durumu | Kanıt Düzeyi |
| 20 dk yanıtsız resüsitasyonda sonlandırma | Önerilir | C-EO |
| Ekip bilgilendirmeden sonlandırma | Önerilmez | C-EO |
| Debriefing yapılması | Önerilir | C-EO |
Eğitim ve Sistem Yaklaşımı
Eğitim, performans izleme ve sistemsel koordinasyon başarılı resüsitasyonun temelini oluşturur. Yenidoğan resüsitasyonu eğitimi sürekli güncellenmeli, düzenli beceri tazeleme eğitimleri yapılmalıdır. Simülasyon, kontrol listeleri ve geri bildirim sistemleri ekip performansını artırır. Kalite göstergeleri (zamanında PPV, oksijen titrasyonu, ısı yönetimi) düzenli olarak takip edilmelidir.
Önerilenler
- Düzenli simülasyon ve beceri tazeleme yapılmalı.
- Takım temelli senaryo eğitimleri uygulanmalı.
- Gerçek zamanlı geri bildirim cihazları kullanılmalı.
- Debriefing kültürü yerleştirilmelidir.
Önerilmeyenler
- Tek seferlik kurs sonrası uzun aralıklarla eğitim yapılmaması.
- Debriefingsiz vaka kapatma.
| Uygulama | Öneri Durumu | Kanıt Düzeyi |
| Düzenli simülasyon eğitimi | Önerilir | B-NR |
| Geri bildirim sistemleri | Önerilir | B-R |
| Debriefingsiz vaka kapatma | Önerilmez | C-EO |
Son söz
Kılavuzun bu bölümünde, yenidoğan resüsitasyonunun “ilk 60 saniye”den postresüsitasyon bakımına kadar tüm basamaklarında kanıta dayalı, sade ve uygulanabilir öneriler sunmaktadır. Hazırlık, ısı kontrolü, ventilasyon, oksijen yönetimi ve eğitim, bu zincirin en güçlü halkalarıdır. Konu hakkındaki tüm algoritmalara sitemizde yer alan AHA 2025 KPR Algoritmaları-1, AHA 2025 KPR Algoritmaları-2 ve AHA 2025 KPR Algoritmaları-3 yazılardan ulaşabilirsiniz.
Kaynaklar
- 1.Lee HC, Strand ML, Finan E, et al. Part 5: Neonatal Resuscitation: 2025 American Heart Association and American Academy of Pediatrics Guidelines for Cardiopulmonary Resuscitation and Emergency Cardiovascular Care. Circulation. Published online October 21, 2025. doi:10.1161/cir.0000000000001367
