2025 Amerikan Kalp Derneği Kardiyopulmoner Resüsitasyon ve Acil Kardiyovasküler Bakım Kılavuzu, resusitasyon üzerine en güncel bilgileri derleyerek acil durumlarda nasıl daha etkili müdahale edilebileceğini anlatan kapsamlı bir çerçeve sunmaktadır. Bu kılavuz, temel ve ileri yaşam desteğinden arrest sonrası bakıma kadar tüm süreci daha anlaşılır, uygulanabilir ve güncel kanıtlara dayalı hale getirmeyi amaçlar. Yeni araştırmalar ve eğitim yaklaşımlarının harmanlandığı bu yazıda, hem yetişkin hem de pediatrik hastalar için daha net ve pratik öneriler bulunmaktadır. Klinik ekiplerin, eğitmenlerin ve halktan kurtarıcıların daha iyi sonuçlara ulaşmasını destekleyen bu yazı, resüsitasyonun her adımında kaliteyi arttırmayı hedeflemektedir. Güncel kılavuzu özet haline anlamaya çalışacağımız bu yazı serisinde kılavuzda öne çıkan noktalar üzerinde durularak bilgilerimizi güncellemeye çalışacağız. Bu yazımızda ”Bölüm 6: Pediatrik Temel Yaşam Desteği” başlığını aktaracağız. Keyifli okumalar dilerim.
Genel Bakış
Pediatrik kardiyak arrest, erişkinlerden farklı bir etiyolojiye sahiptir. Çocuklarda kardiyak arrestin en yaygın nedeni primer kalp hastalıklarından çok solunum yetmezliği veya şok gibi sekonder nedenlerdir. Dolayısıyla pediatrik resüsitasyonun odak noktası, erken tanı, etkili solunum desteği ve yüksek kaliteli kardiyopulmoner resüsitasyondur (CPR).
Son 20 yılda hastane içi kardiyak arrest (IHCA) sağkalım oranları anlamlı şekilde artmıştır: 2000’de %19 iken 2022’de %44’e yükselmiştir. Nabızsız arrestlerde bu artış plato noktasına ulaşmış olsa da, erken tanı, erken CPR ve etkin havayolu yönetimi sağkalımı belirgin olarak artırmaya devam etmektedir.
Bu bölüm, yenidoğan dönemini geçmiş bebek ve çocuklarda temel yaşam desteğinin güncel ilkelerini kapsamaktadır. Amaç; dolaşım ve solunumun hızlı değerlendirilmesi, erken kompresyon ve ventilasyonun etkin uygulanması, otomatik eksternal defibrilatör (AED) kullanımı, ekip koordinasyonu ve resüsitasyon kalitesinin artırılmasını sağlamaktır. Ayrıca, yeni kanıtlar doğrultusunda kompresyon derinliği, oranı, ritim analizi, şok yönetimi, defibrilatör ped pozisyonları ve mekanik destek yüzeylerinin optimizasyonu güncellenmiştir. Bölüm sonunda kritik bilgi boşlukları ve gelecekteki araştırma öncelikleri vurgulanmıştır1.
Sınıf (COR) ve Kanıt Düzeyi (LOE)
| Kısaltma | Tür | Açıklama |
| Class 1 | Öneri Sınıfı | Güçlü; fayda >> risk. ‘Önerilir / yapılmalıdır’. |
| Class 2a | Öneri Sınıfı | Orta; fayda > risk. ‘Mantıklı / yapılması makul’. |
| Class 2b | Öneri Sınıfı | Zayıf; fayda ≥ risk. ‘Düşünülebilir’. |
| Class 3: Yararı yok | Öneri Sınıfı | Yarar yok; ‘Önerilmez’. |
| Class 3: Zararlı | Öneri Sınıfı | Zarar; risk > fayda. ‘Yapılmamalı’. |
| Level A | Kanıt Düzeyi | Yüksek kalite; ≥1 RKT veya yüksek kaliteli meta-analiz/registri. |
| Level B-R | Kanıt Düzeyi | Orta kalite; 1+ RKÇ veya RKÇ meta-analizi (randomize). |
| Level B-NR | Kanıt Düzeyi | Orta kalite; iyi tasarlanmış gözlemsel/registri (nonrandomize). |
| Level C-LD | Kanıt Düzeyi | Sınırlı veri; gözlemsel/küçük çalışmalar/fizyoloji. |
| Level C-EO | Kanıt Düzeyi | Uzman görüşü; klinik deneyime dayalı konsensüs. |
Eve Götürülecek 10 Mesaj
- Pediatrik kardiyak arrest genellikle asfiksiye bağlıdır; erken ventilasyon ve kompresyon hayat kurtarır.
- Kurtarıcı, olay yerinin güvenliğinden emin olduktan sonra yardım çağırmalı ve acil sistemi aktive etmelidir.
- Nabız ve solunum kontrolü 10 saniyeden uzun sürmemelidir; emin olunamıyorsa CPR başlatılmalıdır.
- Kompresyon : ventilasyon oranı sağlık personeli için 15 : 2, tek kurtarıcı için 30 : 2’dir.
- Kompresyon derinliği çocuklarda göğüs ön-arka çapının yaklaşık % 1/3’ü kadar (4 cm infant, 5 cm çocuk) olmalıdır.
- Göğüs kompresyonları 100-120/dk hızında ve tam göğüs geri dönüşüne izin verecek şekilde yapılmalıdır.
- AED mevcutsa, çocuk veya infant pedleri kullanılmalı; yoksa yetişkin pedleri birbirine temas etmeyecek biçimde yerleştirilmelidir.
- Şoklanabilir ritim saptandığında, tek defibrilasyon + hemen CPR yaklaşımı önerilir.
- CPR sırasında kesintiler minimize edilmeli, ventilasyonlar senkronize olmalıdır.
- Tüm kurtarıcılar, yüksek kaliteli CPR bileşenlerini (doğru derinlik, hız, minimal duraklama, tam geri dönüş) uygulamalıdır.
Temel Kavramlar
Epidemiyoloji, Patofizyoloji ve Etiyoloji
Pediatrik kardiyak arrestin epidemiyolojisi, patofizyolojisi ve yaygın etiyolojileri, erişkin kardiyak arrestten belirgin biçimde farklıdır. Bebek ve çocuklarda kardiyak arrest genellikle primer kalp hastalığına bağlı değildir; çoğu zaman progresif solunum yetmezliği veya şok sonucunda sekonder olarak gelişir.
Sonuç olarak pediatrik arrest, sıklıkla hipoksemi, hiperkapni veya asidozun neden olduğu bradikardi, ardından asistoliile seyreder. Konjenital kalp hastalığı bulunan çocuklarda ise olay primer kardiyak nedenlere dayanabilir; bu nedenle erişkin ve pediatrik hasta grupları birbirinden ayrılmalıdır.
Sağkalım Eğilimleri
Son 20 yılda, hastane içi kardiyak arrest (IHCA) olgularında sağkalım oranları belirgin şekilde artmıştır. AHA’nin “Get With The Guidelines–Resuscitation” veri tabanına göre: 2000 yılında hastaneden taburculuk sağkalımı %19 iken, 2022 yılı itibarıyla bu oran %44’e yükselmiştir.
ABD’de yapılan çok merkezli gözlemsel çalışmalarda, nabızsız (asistoli/PEA) arrestlerde sağkalım %9 artarken, nabızlı ama kardiyak arrest riski taşıyan (örneğin bradikardik, hemodinamik olarak bozuk) olgularda %19’luk bir artış bildirilmiştir. Bununla birlikte, özellikle nabızsız arrestlerde sağkalım oranları son yıllarda plato noktasına ulaşmıştır. Bu nedenle yeni tedavi stratejileri ve araştırma alanları gerekmektedir.
Günümüzde IHCA olgularının daha büyük kısmı, yoğun bakım veya ileri izlem alanlarında gerçekleşmekte olup bu durum, erken tanı ve hızlı müdahale fırsatlarını artırmaktadır.
Pediatrik Yaşam Zinciri
Genel Bakış
Tarihsel olarak kardiyak arrest tedavisinde odak, arrestin kendisine yönelikti: yüksek kaliteli CPR, erken defibrilasyon ve etkili ekip çalışması. Ancak pediatrik hastalarda sağkalımı artırmak için yalnızca arrest anına odaklanmak yeterli değildir. Pre-arrest (öncesi) ve post-arrest (sonrası) bakımın da bütüncül olarak ele alınması gerekir.
Zincirin Halkaları
AHA tarafından tanımlanan Pediatrik Yaşam Zinciri beş temel halkadan oluşur:
1.Tanıma ve Acil Yardım Aktivasyonu (Recognition and Emergency Activation)
Kardiyak arrest riski taşıyan hastaların erken tanınması ve hızla yardım çağrısı yapılması.
2. Yüksek Kaliteli CPR (High-Quality CPR)
Etkin kompresyon, minimal kesinti ve uygun ventilasyon.
3. Defibrilasyon (Defibrillation)
Şoklanabilir ritim varsa erken defibrilasyon uygulanması.
4. İleri Resüsitasyon (Advanced Resuscitation)
İlaçlar, havayolu yönetimi ve ileri yaşam desteği uygulamaları.
5. Arrest Sonrası Bakım ve İyileşme (Post–Cardiac Arrest Care and Recovery)
Miyokard fonksiyonunun desteklenmesi, nörolojik iyileşmenin sağlanması ve uzun dönem rehabilitasyon.

Klinik Önemi
- Hastane dışı arrestlerde (OHCA), sağkalım oranı %6–17 arasında değişmektedir.
- Bu olguların büyük çoğunluğu solunumsal/asfiktik nedenlidir; dolayısıyla erken ventilasyon kritik önemdedir.
- AED cihazlarının (otomatik eksternal defibrilatör) yaygın kullanımı toplum genelinde fark yaratma potansiyeline sahip olsa da, pediatrik olgularda şoklanabilir ritim oranı düşük olduğu için etkisi sınırlıdır.
- Buna karşın, erken CPR eğitimi, ebeveynlerin ve bakıcıların farkındalığı, SIDS (ani bebek ölümü sendromu) önleme ve trafik güvenliği gibi koruyucu stratejiler sağkalımı artırabilir.
Nörolojik ve Uzun Dönem Sonuçlar
Kardiyak arrestten sağ kurtulan pediatrik hastalarda nörolojik iyileşme kritik bir konudur. Son yıllarda yapılan çalışmalarda, iyi nörolojik sonuç bildiren hastaların yaklaşık %25’inde bilişsel işlevlerde kalıcı bozukluk saptanmış, %85’inde ise daha hafif nöropsikolojik etkilenme gözlenmiştir. Bu nedenle, arrest sonrası rehabilitasyon ve nörolojik değerlendirme süreci, yaşam zincirinin son ama vazgeçilmez halkasıdır.
Solunum Yetmezliğinin Tedavisi
Solunum yetmezliği; hastanın solunumu yetersiz olduğunda oksijenasyon ve ventilasyonun bozulmasıyla ortaya çıkar. Bu durum, üst havayolu tıkanıklığı, alt solunum yolu hastalıkları veya nöromüsküler nedenlerle gelişebilir. Hızlı şekilde ventilasyonun sağlanması hayat kurtarıcıdır.
| Öneri Sınıfı (COR) | Kanıt Düzeyi (LOE) | Öneri | Notlar |
| Class 1 | C-LD | Servikal yaralanma şüphesi yoksa, bebek ve çocuklarda başı geri çene ileri manevrası ile havayolu açılmalıdır. | |
| Class 1 | C-EO | Servikal yaralanma şüphesi olanlarda baş ekstansiyonu olmadan çene itme (jaw thrust) kullanılmalıdır. | |
| Class 1 | C-EO | Servikal yaralanma şüphesi olan hastada çene itme ile açılamıyorsa, etkili ventilasyon sağlamak amacıyla başı geri çene ileri manevrası yapılması kabul edilebilir. | Etkili ventilasyon önceliklidir. |
Önerilmeyenler
- Servikal travma şüphesinde baş ekstansiyonu yapılmamalıdır.
Nabızlı Ancak Yetersiz Solunumu Olan Hastalarda Müdahale
Nabzı olup solunumu yetersiz olan çocuklarda hedef, uygun ventilasyonu sağlayarak hipokseminin önlenmesidir.
| COR | LOE | Öneri |
| Class 1 | C-LD | Nabzı olup solunumu yetersiz olan tüm bebek ve çocuklara solunum desteği verilmelidir. |
| Class 2a | C-LD | Dakikada 20–30 solunum oranı önerilir. |
Önerilmeyenler
- Dakikada 30’un üzerinde ventilasyon önerilmez; düşük diyastolik basınç riski.
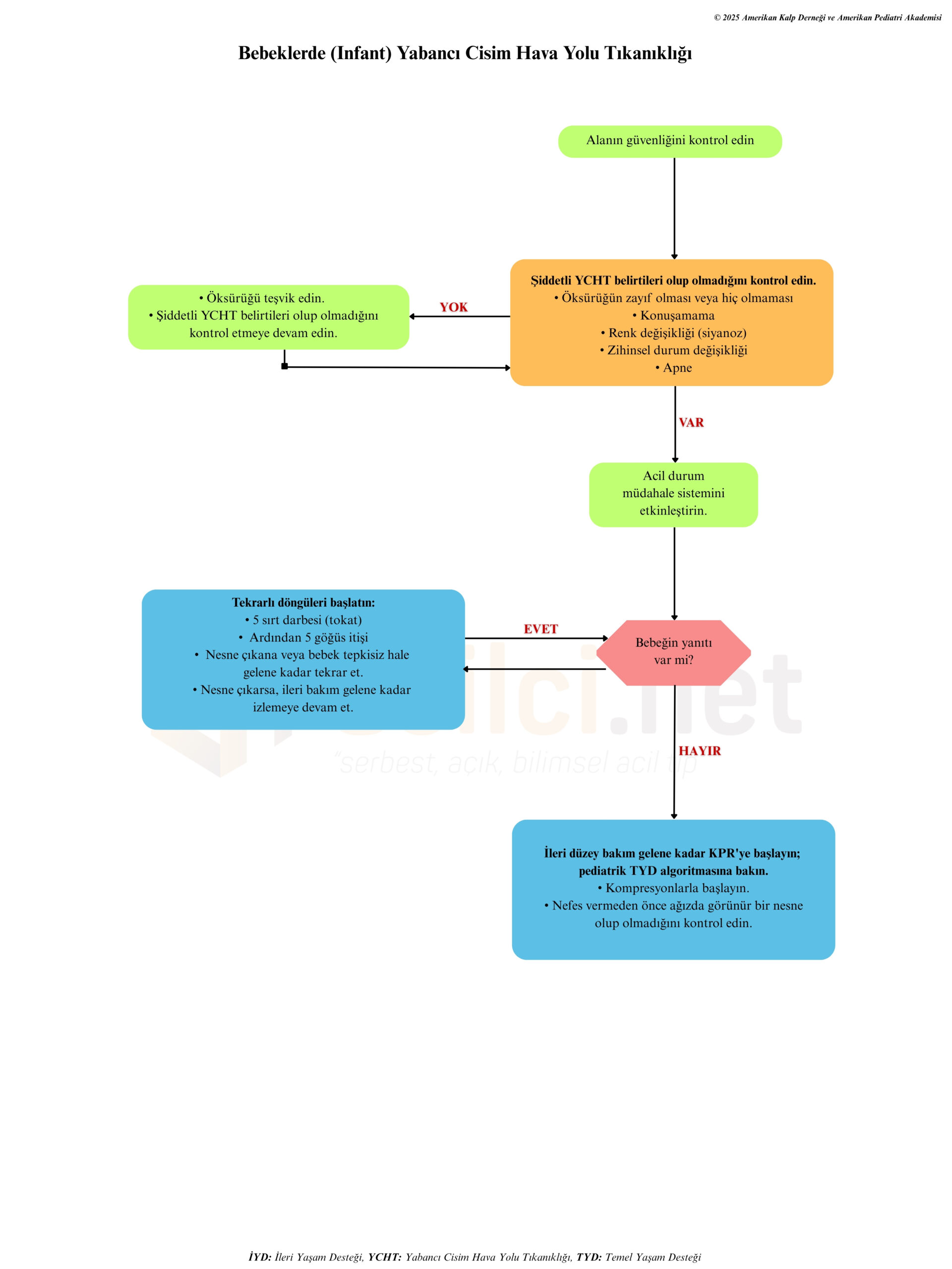
Yabancı Cisimle Havayolu Tıkanıklığı (FBAO)
Boğulma (FBAO), bebek ve çocuklarda ölümün önde gelen nedenlerindendir. Özellikle balon, fındık, üzüm gibi cisimler sık görülür. Müdahale tıkanıklığın derecesine göre değişir.
| Öneri Sınıfı (COR) | Kanıt Düzeyi (LOE) | Öneri | Notlar |
| Class 1 | C-LD | Hafif FBAO’da (öksürebiliyor, ses çıkarıyor) çocuk/infant kendi kendine temizlemeye teşvik edilir ve yakından izlenir. | |
| Class 1 | C-LD | Ciddi FBAO’lu infantta 5 sırt vuruşu ve 5 göğüs itişi döngüleri; çocukta 5 sırt vuruşu ve 5 abdominal itiş (Heimlich) döngüleri uygulanır. | Nesne çıkıncaya veya bilinç kaybı oluncaya kadar devam. |
| Class 1 | C-LD | Ciddi FBAO’dan sonra bilinçsiz/yanıtsız olursa nabız kontrolü yapılmadan CPR başlatılır; ilk olarak kompresyonlar verilir. | Nefes vermeden önce ağızda görünen cisim varsa çıkarılır. |
| Class 3: Harm | C-LD | Kör parmakla süpürme infant ve çocuklarda yapılmamalıdır. | |
| Class 2b | C-LD | Aspirasyon bazlı hava yolu temizleme cihazları için çocuklarda yeterli veri yok; rutin öneri yapılamaz. | Kanıt sınırlı. |
| Class 1 | C-LD | CPR uygulanan bebek veya çocuklarda FBAO (yabancı cisim tıkanıklığı) varsa, kurtarıcılar solunum vermek için hava yolunu açarken görülür durumdaki yabancı cisimleri çıkarmalıdır. | |
| Class 2b | C-LD | Aspirasyon temelli hava yolu temizleme cihazlarının etkinliği ve güvenliği bebek ve çocuklarda kanıtlanmamıştır. Bu yaş grubunda öneri yapmak için yetersiz kanıt bulunmaktadır. | |
| Class 3 | C-LD | FBAO olan bebek ve çocuklarda körlemesine parmakla süpürme (blind finger sweep) yapılmamalıdır. |
Önerilmeyenler
- Kör parmakla yabancı cisim çıkarmaya çalışmak (travma riski).

CPR’nin Başlatılması
Kardiyak arrest tanındığında, gecikmeden göğüs kompresyonuna başlanması hayati önem taşır. Nabız değerlendirmesi yalnızca sağlık profesyonelleri tarafından, maksimum 10 saniye yapılmalıdır. Kardiyak arrestin hızlı tanınması, yüksek kaliteli kompresyonların erken başlatılması ve etkili ventilasyonların sağlanması başarılı resüsitasyonun temelidir. Nabzın hissedilip hissedilmemesi, özellikle çocuk ve infantlarda güvenilir bir belirteç değildir; bu nedenle emin olunamıyorsa CPR başlatılmalıdır.
| COR | LOE | Öneri |
| 1 | C-LD | Nabzı olmayan, solunmayan, tepkisiz çocukta CPR hemen başlatılmalıdır. |
| 2a | C-LD | Sağlık çalışanı nabzı 10 saniye kontrol edebilir; emin olamazsa CPR başlatmalıdır. |
| 2b | C-LD | Nabız yoksa kompresyon-ventilasyon sekansı başlatılmalıdır. |
Yüksek Kaliteli CPR’nin Bileşenleri
Yüksek kaliteli CPR, yaşamsal organlara kan akışını sağlar ve ROSC (spontan dolaşımın geri dönüşü) olasılığını artırır. Beş temel bileşen:
1. Yeterli derinlikte kompresyon,
2. Uygun hız,
3. Minimum kesinti,
4. Göğüs geri çekilmesinin tam olması,
5. Aşırı ventilasyondan kaçınma.
| Öneri Sınıfı (COR) | Kanıt Düzeyi (LOE) | Öneri | Notlar |
| Class 1 | B-NR | Konvansiyonel KPR (kompresyon + ventilasyon) infant ve çocuklarda tercih edilmelidir. | |
| Class 1 | B-NR | Kompresyon kesintileri en aza indirilmeli; kompresyon durakları <10 sn olmalıdır. | |
| Class 1 | C-EO | Her kompresyondan sonra göğsün tam geri çekilmesine izin verilmelidir. | |
| Class 2a | B-NR | Kurtarıcılar ventilasyon veremiyor/istemiyorsa sadece kompresyon yapmak CPR makuldür. | Konvansiyonelden daha iyi değil. |
| Class 2a | C-LD | İnfant ve çocuklarda dakikada 100–120 kompresyon hızı makuldür. | |
| Class 2a | C-LD | Kompresyon derinliği: infant 4 cm (göğüs AP çapının ~1/3’ü), çocuk 5 cm civarı. | Kılavuz metnine göre özet. |
| Class 2a | C-EO | Sağlık profesyonelleri 100% oksijen ile ventilasyon sağlayabilir. | Aşırı ventilasyondan kaçın. |
| Class 2a | C-EO | Sağlık profesyonelleri için, yaklaşık 2 dakikada bir, en fazla 10 saniye süren bir ritim kontrolü yapmak mantıklıdır. | |
| Class 2a | C-EO | Gelişmiş bir havayolu olmadan CPR gerçekleştirirken, tek kurtarıcıların 30:2’lik bir masaj-havalandırma oranı sağlaması ve 2 kurtarıcının 15:2’lik bir masaj-havalandırma oranı sağlaması makuldür. |
Önerilmeyenler
- Kompresyon hızının 120’nin üzerine çıkması (yetersiz dolum).
- Kalbin diyastoline izin vermeyecek düzeyde CPR yapılması.
CPR Tekniği
CPR performansı, uygulayıcının tekniğine bağlı olarak değişir. Bebeklerde iki başparmakla göğsü saran (two-thumb encircling) teknik önerilir; çocuklarda bir veya iki el kullanılabilir.
| Öneri Sınıfı (COR) | Kanıt Düzeyi (LOE) | Öneri | Notlar |
| Class 1 | B-NR | İnfantta kompresyonlar 1-el topuğu tekniği veya 2 başparmakla saran el tekniği ile yapılmalıdır; sarmalı başparmak tekniği tercih edilir. | 2 parmaktan vazgeçilmiştir. |
| Class 2b | C-LD | Çocuklarda 1-el veya 2-el tekniği kullanılabilir (hastaya ve kurtarıcıya göre). |
Önerilmeyenler
- Yanlış el pozisyonu veya eksik derinlikte kompresyon.
CPR Destek Yüzeyi
CPR’nin sert ve düz bir zemin üzerinde yapılması, yeterli derinliğe ulaşmak için kritik önemdedir. Yatak veya şişme yüzeyde yapılan CPR derinliği azaltır.
| Öneri Sınıfı (COR) | Kanıt Düzeyi (LOE) | Öneri | Notlar |
| Class 1 | C-LD | Sırtı sert, düz bir yüzeye alarak kompresyon uygulamak mantıklıdır. | Yatak gibi yumuşak yüzeyler derinliği azaltır. |
| Class 2a | C-LD | Hastane ortamında şişme yatak kullanılıyorsa board kullanımı kompresyon derinliğini artırabilir. |
Önerilmeyenler
- CPR’yi yumuşak veya eğimli zeminde yapmak.
Şoklanabilir Ritm Yönetimi
Ventriküler fibrilasyon (VF) ve nabızsız ventriküler taşikardi (pVT) çocuklarda nadirdir, ancak oluştuğunda defibrilasyon esastır. Şoklanabilir ritim saptandığında tek şok (4 J/kg) uygulanmalı ve hemen ardından kompresyonlara devam edilmelidir. Gereksiz ritim analizleri ve ara vermelerden kaçınılmalıdır.
| Öneri Sınıfı (COR) | Kanıt Düzeyi (LOE) | Öneri | Notlar |
| Class 1 | C-EO | AED/manuel defibrilatör hazır olana kadar kesintisiz KPR yapılmalıdır. | |
| Class 1 | C-EO | VF/pVT’li bebekler ve çocuklar için tek bir şok ve ardından kompresyonlarla başlayan acil CPR ile hızlı defibrilasyon önerilir. | Ritim kontrolü kısa tutulur. |
| Class 1 | C-EO | Şok öncesi/sonrası duraklar en aza indirilmelidir. |
Defibrilatör Kullanımı
Pediatrik hastalarda AED veya manuel defibrilatör kullanılabilir. Enerji dozu yaşa göre ayarlanmalıdır. Çocuklara özel enerji azaltıcı (attenuator) ped kullanımı önerilir. Yetişkin modunda defibrilasyon gerekiyorsa pedler birbirine değmeyecek şekilde yerleştirilmelidir
| Öneri Sınıfı (COR) | Kanıt Düzeyi (LOE) | Öneri | Notlar |
| Class 1 | C-LD | 8 yaşından küçük bebeklerde ve çocuklarda AED kullanılırken, pediatrik zayıflatıcı kullanılması önerilir. | <25 kg veya küçük çocuk. |
| Class 2a | C-LD | Eğitimli bir sağlık uzmanının bakımı altındaki bebekler ve çocuklar için, şok edilebilir bir ritim tespit edildiğinde manuel defibrilatör kullanmak mantıklıdır. | |
| Class 2b | C-EO | Ne manuel bir defibrilatör ne de pediatrik zayıflatıcı ile donatılmış bir AED mevcutsa, bebekler ve çocuklar için pediatrik zayıflatıcı içermeyen bir AED düşünülebilir. | Doz üreticiye bağlı değişebilir. |
Ped Boyutu ve Yerleşimi
Pediatrik defibrilasyon pedlerinin uygun boyutta ve doğru konumda olması etkin elektrik akımı için kritik önemdedir. Pedler arasında en az 1-2 cm boşluk olmalı, anteroposterior veya anterolateral pozisyonlarda yerleştirilmelidir.
| Öneri Sınıfı (COR) | Kanıt Düzeyi (LOE) | Öneri | Notlar |
| Class 1 | C-EO | Bebeklerde ve çocuklarda, kürekler veya pedler arasında iyi bir ayrım sağlarken göğsüne sığacak en büyük küreklerin veya kendinden yapışkanlı pedlerin kullanılması önerilir. | İletken arayüz gerektiğinde kullanılmalı. |
| Class 2b | C-LD | Bebeklerde ve çocuklarda kendinden yapışkanlı pedler kullanıldığında, anteroposterior veya anterolateral yerleştirme makul olabilir. | ROSC açısından belirgin fark saptanmamış. |
| Class 2b | C-LD | Bebeklerde ve çocuklarda defibrilasyon için elektrik akımı sağlarken, kürekler veya kendinden yapışkanlı pedler eşit derecede etkili ve verimli olarak kabul edilebilir. |

Sonuç
Bu bölüm, pediatrik temel yaşam desteğinde solunumun sağlanmasından, yüksek kaliteli CPR’ye ve destek yüzeyine kadar tüm majör kavramları özetlemektedir. Kılavuzun temel hedefi, çocuklarda resüsitasyon kalitesini standardize ederek hayatta kalma ve nörolojik iyileşme oranlarını artırmaktır. Konu hakkındaki tüm algoritmalara sitemizde yer alan AHA 2025 KPR Algoritmaları-1, AHA 2025 KPR Algoritmaları-2 ve AHA 2025 KPR Algoritmaları-3 yazılardan ulaşabilirsiniz.
Kaynaklar
- 1.Joyner BL Jr, Dewan M, Bavare A, et al. Part 6: Pediatric Basic Life Support: 2025 American Heart Association and American Academy of Pediatrics Guidelines for Cardiopulmonary Resuscitation and Emergency Cardiovascular Care. Circulation. Published online October 21, 2025. doi:10.1161/cir.0000000000001370
